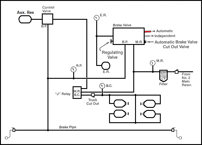
AirComp5 – Typical Locomotive Automatic Brake System Published June 16, 2017 at 676 × 484 in AirComp5 – Typical Locomotive Automatic Brake System